« Се повѣсти времѧньнъıх лѣт. ѿкуду єсть пошла рускаӕ земѧ . кто въ києвѣ нача первѣє кнѧжит и ѿкуду рускаӕ землѧ стала есть »
« He aquí los relatos de los años pasados. De dónde salió la Tierra Rusa. Quién en Kiev empezó primero a reinar y de dónde la Tierra Rusa llegó a ser »
Así comienza el códice Lauretiense compilado en 1377. La copia más cercana que ha sobrevivido en el tiempo al original escrito en torno al año 1113 y conocido popularmente como la ‘Crónica de Néstor’ por la extendida suposición que ese era el nombre del monje del Monasterio de las Cuevas de Kiev que relató los hechos acaecidos en la Rus de Kiev desde el año 852 al 1110.
I Parte → Kiev o Kyiv, la disyuntiva de lo políticamente correcto.
II Parte
LOS RELATOS DE LOS AÑOS PASADOS
Marca para ir al apartado:
- La Rus de Kiev
- La Carta de Kiev. Primera evidencia escrita
- Kiev (Къıєвъ, Киевъ, Кіевъ) en la cartografía antigua y copias de la Crónica de Néstor
- Codex Primario. La Crónica de Néstor
- Donald Ostrowski. Introducción a su estudio de la PVL
- Donald Ostrowski. Colación Interlineal
- Stemma. Genealogía de las ediciones
- Análisis del título reconstruido de la Crónica Primaria
- Textos auxiliares:
- ¿De dónde viene el nombre de la ciudad de Kiev? (La leyenda de su fundación).
- Historia de la Rus. (Resumen)
(Más de 70 enlaces publicados como fuentes de este artículo o como ampliación del contenido)
Primera página del Códice Lauretiense. 1377
Con este largo título comienza el códice Lauretiense compilado en 1377,
Aclaraciones:
- En el apartado final: fuentes y enlaces, encontrarás abundante información sobre el tema de este artículo, incluido un vínculo para ver o descargar (pdf) la traducción al español de la Crónica Primaria.
- Los textos traducidos de los códices pueden no corresponderse literalmente con el pasaje en cuestión de una edición concreta por usar la paradosis propuesta en ese pasaje. Esto es, la lectura más aproximada al original perdido teniendo en cuenta los textos de ese pasaje en todas las copias existentes conocidas.
- El uso del Códice o Crónica de Radziwill para muchos de estos ejemplos se debe a que esta edición presenta una mejor caligrafía y estado de conservación. Además de ser la segunda edición conocida más próxima al original en el tiempo (1487) después del Códice Lauretiense (1377), ambas comparten la misma fuente original dentro del árbol genealógico de ediciones o ‘stemma’. (Veremos esto a lo largo del artículo).
- Respetando razonablemente (con algunas excepciones) a los autores de los textos importados, se puede observar a lo largo del artículo, mismos personajes con distinta ortografía.
- En los textos de la Crónica, el término ‘griegos‘ se refiere a lo que nosotros conocemos hoy como bizantinos, y ‘Grecia‘ al Imperio Bizantino.
« Повѣсть времѧньныхъ лѣтъ »
« Повість временних літ »
« Повесть временных лет »
« Relato de los años pasados »
El comienzo del largo título de la Crónica Primaria, escrito en eslavo antiguo oriental, ucraniano y ruso.
La Rus de Kiev
Fue un Estado medieval (842-1240) surgido de la unificación de los diferentes principados existentes en el territorio de la Europa del Este con su centro en la actual ciudad de Kiev y que según la Teoría Normanda, fue gobernado por la dinastía Rúrika de ascendencia varega (vikingos o normandos suecos) aunque el término ‘varego’ es definido por algunos lingüistas como ‘viajeros del mar’ con independencia de su procedencia ya que los eslavos orientales y los bizantinos no distinguían a los escandinavos de otros pueblos germánicos cuando utilizaban este término. En la Crónica de Néstor también se usa para incluir a los daneses y los anglos.
Estos varegos eran también conocidos como Rus‘ o Rhos. Unas de las primeras citas que mencionan al pueblo Rus’ en la forma Rhos se remonta al año 839 en la crónica franca ‘Annales Bertiniani,’ identificado por las autoridades de los francos como una tribu germánica llamada suecos.
Rus de Kiev 825-1241
Fuentes islámicas como la de Ibn Haukal y Muhammad al-Idrisi, distinguieron tres grupos de Rus’: Kuyavia, Slavia y Arcania, y el diplomático y viajero musulmán, Ahmad Ibn Fadlan, en su visita a Bulgaria del Volga en 922, describió la los Rus en términos muy sugestivos:
…”He visto a los Rus, cuando llegaron de sus viajes comerciales y acamparon en Itil. Nunca he visto especímenes físicos más perfectos, altos como las palmas datileras, rubios y colorados; no visten túnicas ni caftanes, pero los hombres visten una prenda que cubre una parte del cuerpo y deja las manos libres. Cada hombre tiene un hacha, una espada, y un cuchillo, y mantiene cada uno consigo a todo momento. Las espadas son anchas, de tipo franco. Cada mujer lleva en medio de los senos una caja de hierro, cobre, plata, o de oro; el valor de la caja indica la riqueza del marido. Llevan collares de oro y plata. Sus adornos más preciados son bolas de cristal verde. Ellos las ensartan como collares para sus mujeres”…
Fuentes griegas escriben que cuando los varegos aparecieron por primera vez en Constantinopla en el año 860, los bizantinos percibieron a los Rhos (en griego: Ῥώς) como un pueblo diferente de los eslavos. Al menos nunca se había dicho que ellos forman parte de la raza eslava.
En su tratado ‘De administrando imperio’, del emperador bizantino Constantino VII, describe a los Rhos como los vecinos de los pechenegos que compran a estos últimos vacas, caballos y ovejas, «ya que ninguno de estos animales se los puede encontrar en Rhosia«.
Fuentes de Europa occidental mencionan por primera vez a los Rus, como vimos antes, en los Annales Bertiniani que relatan cómo la corte del emperador Ludovico Pío fue visitada en el año 839 por una delegación del emperador bizantino. En esta delegación había dos individuos que se definían a sí mismos como Rhos. Ludovico se informó acerca de sus orígenes y se enteró que eran suecos. Posteriormente, en los siglos X y XI las fuentes latinas confundieron repetidamente a los Rus, con la extinta tribu germánica de los Rugios. Por ejemplo, Olga de Kiev fue designada erróneamente en un manuscrito como reina de los Rugios.
Los eslavistas críticos de la Teoría Normanda como el historiador Borís Rybakov, argumentan que el nivel cultural de los varegos no podría haber garantizado una “invitación” de los culturalmente avanzados eslavos. Esta conclusión lleva a los eslavistas a negar o reinterpretar la Crónica de Néstor, que afirma que los Rus varegos fueron «invitados». El historiador asume que Néstor, (supuesto autor de la Crónica), estaba predispuesto contra los partidarios de los griegos de Volodymyr II Monómaco y por tanto apoyó a los partidarios de los escandinavos del príncipe reinante Svyatopolk.
La Crónica relata:
“En el año 6367 (859): Los varegos de ultramar recibieron tributo de los chudos, eslavos, merias, veses, kríviches,…”
“En el año 6370 (862): Provocaron que los varegos volvieran del otro lado del mar, rechazaron pagarles tributo y acordaron gobernarse a sí mismos. Pero no hubo ley entre ellos, y cada tribu se levantó contra cada tribu. La discordia se cebó así entre ellos, y empezaron a guerrear entre sí. Se dijeron: «Elijamos a un príncipe que mande sobre nosotros y que juzgue de acuerdo a la costumbre».
Así acudieron más allá de los mares a los varegos. Estos varegos eran llamados rus, como otros eran llamados suecos, normandos, anglos y godos. Los chudos, eslavos, kríviches y los ves, dijeron entonces a los rus: «Nuestra tierra es grande y rica, pero no hay orden en ella. Que vengan a reinar príncipes sobre nosotros». Tres hermanos, con sus parientes, se ofrecieron voluntarios. Tomaron consigo a todos los rus y vinieron”.
Otras teorías intenta compaginar la Normanda con la Eslavista como es el caso de Donald Logan que señala: «en 839, la Rus eran suecos. En 1043, la Rus eran eslavos». Los escandinavos fueron completamente absorbidos y a diferencia de sus hermanos en Inglaterra y en Normandía dejaron poca herencia cultural en Europa del este. Esta ausencia casi total de rasgos culturales es notable, y por ello, los eslavistas llaman a los vikingos «camaleones culturales«, quienes vinieron, dictaminaron y luego desaparecieron, dejando poco rastro cultural en Europa Oriental. A diferencia de Normandía o las Islas Británicas, donde fue crucial la influencia escandinava, la cultura varega no sobrevivió en el este. Al contrario, las clases dominantes varegas de dos de las ciudades más poderosas, Nóvgorod y Kiev, fueron eslavizadas.
En los momentos de mayor poder, la Rus de Kiev se extendía desde el Mar Báltico en el norte, hasta el Mar Negro en el sur, y desde el nacimiento del río Vístula, en el oeste de la península de Tamán en el este.
Según el historiador de Ucrania Mikhail Hrushevsky : «La Rus de Kiev es la primera forma de Estado de Ucrania».
Principalities of Kievan Rus’ (1054-1132) Das Steinerne Herz.
Derivative work: Rowanwindwhistle
«QUE SEA ESTA LA MADRE DE LAS CIUDADES RUSAS»
…»Y les dijo Oleg a Áskol’d y a Dir: “Vosotros no sois ni príncipes ni de la estirpe del príncipe, sino que yo soy de la estirpe del príncipe”. Y sacaron a Ígor’ (y Oleg añadió): “Éste es el hijo de Rjúrik”. Y mataron a Áskol’d y a Dir y (los) llevaron y enterraron (a Áskol’d) en la montaña que hoy se llama Húngara, donde hoy se encuentra la hacienda de Ol’ma; sobre este túmulo erigió la iglesia de San Nicolás. Y el túmulo de Dir está detrás de Santa Irene.
Y Oleg se estableció como príncipe en Kíev. Y dijo Oleg: “Que sea ésta la madre de las ciudades rusas”. Y estaban con él los varegos, y los slovenos, y los demás, (y) se llamaron Rus’.
Inés García de la Puente.
Códice Radziwill. Oleg declara Kiev como Madre de las ciudades de la Rus.
Texto original
Caligrafía normalizada
Paradosis de Ostrowski
Traducción de Inés García de la Puente
LA CARTA DE KIEV. Primera evidencia escrita del nombre de la ciudad
Descubierta en 1962, se trata del documento original que contiene la grafía más antigua de Kiev escrita en hebreo y transliterado ‘Kuyyab’.
En la línea 8 de la carta puede leerse:
“nosotros, la comunidad de Kiev ( קייב / Kuyyab) le informa del triste caso de Jacob Mar”
La carta está fechada por la mayoría de los estudiosos alrededor del año 930 y está escrita en hebreo. La excepción es la última palabra: “hemos (he) leído” en escritura turco-rúnica, que se supone que era el lenguaje de los jázaros.
La carta fue encontrada entre la amplia colección de manuscritos hebreos de la sinagoga Ben Ezra en Fustat, en El Cairo.
En la URSS se conocía la existencia de la carta, pero nunca fue anunciada.
La Carta de Kiev contiene una petición a los judíos de otras ciudades para donar dinero para la redención de Yaakova Ben Janucá. Se informa que el hombre nunca había necesitado ayuda hasta haber actuado como garante de su hermano, que tomó dinero de los infieles. Su hermano fue asesinado por ladrones, y cuando llega el momento de pagar, el garante fue llevado a la cárcel. Un año más tarde, la comunidad compró la deuda por 60 monedas, pero pedían 40 más, por lo que fueron con la carta a recoger la cantidad restante para la liberación completa.
La carta de Kiev, datada en torno al año 930. ©Izhevsk
Kiev (Къıєвъ, Киевъ, Кіевъ) en la cartografía antigua y copias de la Crónica de Néstor
En los crónicas antiguas el nombre de la ciudad se escribía con la ortografía Кыѥвъ, donde la «ы» transmitía el sonido protoeslavo (y) [ɨ] y la «ѥ» el sonido iotado (е) [je] . Esta forma de escribir quedó en las crónicas durante mucho tiempo.
Más tarde, después de la segunda palatalización y de la fusión de los dos sonidos [ɨ] – [і] en uno nuevo [ɪ] aparecen en las escrituras: Къıєвъ, Киевъ, Кіевъ, y después de la aparición del nuevo yat’ (ѣ) aparecen: «Кыѣвъ», «Киѣвъ», «Кіѣвъ».
Con la moderna reglamentación de la ortografía ucraniana del siglo XIX, el sonido [ɪ] se asigna a la letra «и» y el [ji] del iotado “nuevo yat” (ѣ) a la letra «ї». Quedando la ortografía Київ con esta nueva correspondencia fonética.
Къıєвъ en la reproducción de un mapa del siglo X
Къıєвъ en la reproducción de un mapa del siglo X
Києвъ en la reproducción de un mapa del siglo X
Києвъ en el original de un mapa de 1695
En las copias de las Crónicas son muchas las veces que aparece la ciudad de Kiev. Veamos algunos ejemplos en los pasajes más conocidos de las tres copias principales de la Crónica Primaria.
ANUNCIO Y FUNDACIÓN DE KIEV
Inés García De la Puente
ANUNCIO
Cuando Andrés hubo predicado en Sínope y llegó a Quersón supo que no lejos de Quersón se encontraba la desembocadura del Dniéper, y quiso ir a Roma, y pasó por el estuario del Dniéper, y desde allí siguió remontando el Dniéper. Y sucedió que llegó e hizo parada al pie de las montañas, junto a la orilla. Y por la mañana, habiéndose levantado, dijo a los discípulos que estaban con él: “¿Veis estas montañas? De estas montañas irradiará la gracia de Dios, habrá una gran ciudad y Dios erigirá muchos templos”. Y tras subir a las montañas las bendijo, y colocó una cruz y, habiendo rezado a Dios, bajó de estas montañas, en las que más tarde surgió Kíev………………..
FUNDACIÓN
……………………………………………….Había tres hermanos: el nombre de uno era Kij, el del segundo Šček y el del tercero Choriv, y su hermana Lýbed’. Y Kij se estableció en la montaña en la que hoy está la cuesta del Boricev, y Šček se estableció en la montaña que hoy se llama Ščekovica, y Choriv en la tercera montaña, por lo cual fue llamada Chorivica. Y construyeron una pequeña ciudad en nombre del hermano mayor y la llamaron Kíev.
En el apartado Textos auxiliares, el autor del artículo publicado en kozatsvo.org.ua «¿De dónde viene el nombre de la ciudad de Kiev?» cuestiona el origen de los nombres según la leyenda de la fundación de la ciudad :
…»Si los nombres mencionados en el texto: Kiy, Shek, Joriv y Lybed fueran nombres propios, ¿Por qué no han llegado hasta nuestros días como Oleg, Olga, Igor, Rurik y otros?»…
Esta reflexión sorprende por su lógica y simpleza. A partir de este punto, el autor desarrolla y razona la teoría de lo que para él significan esos nombres, apuntando la posibilidad que se tratase del nombre de tribus, clanes o asentamientos. Puedes ver el resto en el extracto del artículo que aparece en la sección Textos auxiliares.
Página 6 y 7 del códice Lauretiense. 1377 se narra el anuncio de Kiev por s. Andrés
y la leyenda de los hermanos que fundaron la ciudad de Kiev.
Señalados en el texto los nombres de Kiy, Schek, Joriv y Libed.
Página 6 y 7 de un facsímil de 1871 del Códice Ipátiev. 1425 donde se narra el anuncio de Kiev por s. Andrés
y la leyenda de los hermanos que fundaron la ciudad de Kiev.
Señalados en el texto los nombres de Kiy, Schek, Joriv y Libed.
Página 8 y 9 del Códice Radziwill. 1487 donde se narra el anuncio de Kiev por S. Andrés
y la leyenda de los hermanos que fundaron la ciudad de Kiev.
Señalados en el texto y caligrafía los nombres de Kiy, Schek, Joriv y Libed.
El códice es una copia de un texto perdido del año 1215
Detalle de la caligrafía normalizada de la página 8 del códice Radziwill donde se aprecia la grafía de la letra < Ï > ucraniana.
Como vemos, la grafía de esta letra tiene más de 500 años.
La letra < Ї > del alfabeto cirílico es la decimotercera letra en el alfabeto ucraniano. La grafía de esta letra es exclusiva del idioma ucraniano y rusino y no se encuentra en otros alfabetos creados en cirílico. El rusino, (dialecto del ucraniano para unos, idioma para otros) es hablado en Ucrania en la región de Zakarpatia, en el noreste de Eslovaquia, el sureste de Polonia y en Hungría, donde lo denominan ruteno.
Aunque se usa desde hace siglos, su moderna asignación fonética [ji] se introdujo oficialmente en el diccionario ucraniano-alemán de Zhelekhivsk en 1885/6).
Página 10 del Códice Radziwill 1487
Podemos observar el término: ГРАД КЪІЕВЪ (Grad Kiev).
Grad (ciudad) es un término que los croatas conservan del eslavo antiguo Stari Grad (ciudad vieja), al igual que en Sarajevo, Bosnia-Herzegovina, Eslovenia, Croacia, Macedonia y Serbia.
Se puede ver en el texto que he resaltado, cómo aparece por dos veces el término Кыєвъ y más adelante Києвъ. Esto es un típico error del copista que aplica el término evolucionado y usado en los años de la copia en lugar del que aparece en el original copiado. Es lo que los expertos denominan ‘contaminación’.
Kiev en los diferentes códices conocidos y estudios realizados, con su ortografía correspondiente
Volvamos a la Crónica “Relato de los años pasados” empezando por la introducción al estudio de la obra realizado por Donald Ostrowski, asesor de investigación en Ciencias Sociales en la Universidad de Harvard y presidente de ESSA: Early Slavic Studies Association y actualmente reconocido como uno de los mayores expertos en el estudio de la Crónica Primaria. (Veremos más de este autor a lo largo de este artículo).
Crónica Primaria. La ‘Crónica de Néstor’.
Como ya hemos visto, la historia de este Estado medieval ha llegado hasta nuestros días principalmente por la obra conocida como: “Relato de los años pasados”, Повѣсть времѧньныхъ лѣтъ en eslavo antiguo oriental, Повість временних літ en ucraniano, transliterado: Povist’ vremennykh lit (PVL) también conocida como Crónica primaria de la Rus o Codex primario y por último, la forma popular más extendida: “Crónica de Néstor”.
Se tiene conocimiento de esta obra a partir de terceras copias, ya que la redacción original, así como primeras revisiones y primeras copias de las revisiones se han perdido.
Según Donald Ostrowski:
“La recopilación de entradas de las crónicas conocidas como descendientes de Povist’ vremennykh lit es una fuente fundamental para el estudio histórico de las vastas tierras de Europa Oriental y Eurasia que ahora incluyen partes importantes de Ucrania y Bielorrusia, así como partes extensas de la Federación Rusa y Polonia. Es sin duda nuestra fuente más importante para el estudio de los primeros principados de la Rus. Contiene la mayor parte de nuestra información escrita sobre el área habitada por los eslavos del este del siglo IX al siglo XII. La PVL ha sido el tema de muchos estudios históricos, literarios y lingüísticos”.
Originalmente escrita en el monasterio de las Cuevas de Kiev, es la historia del primer Estado eslavo oriental; la Rus de Kiev, entre los años 852 y 1110.
La redacción original o primera edición de la Crónica está realizada en torno a 1113 y se le atribuye a un monje del Monasterio de las Cuevas de Kiev llamado Néstor, aunque su nombre no aparece en las copias más antiguas conocidas excepto una interpolación en la obra de Chlébnikov en 1560.
Según Ostrowski, esto ha llevado a la noción popular de afirmar que Néstor era el nombre de ese monje y que había completado una redacción del texto ahora perdido. Pero esa interpolación no es una evidencia confiable, ya que parece ser una conjetura del interpolador, lo que significa que no sabemos el nombre del monje o cuándo compiló su texto. Así que la explicación más sencilla es que se utilizó una crónica anterior (quizás inacabada) de un monje desconocido del monasterio de las Cuevas de Kiev junto con otras fuentes para compilar lo que ahora conocemos como PVL.
Aún así, el nombre de Néstor ha pasado a la posteridad como el creador de esta Primera Crónica. Entre las muchas fuentes que habría utilizado estaban las primeras (hoy perdidas) crónicas eslavas, los anales bizantinos de Juan Malalas y de Jorge el Monje, leyendas populares y sagas nórdicas, numerosos textos religiosos griegos, tratados bizantinos y eslavos, fuentes orales de Yan Vyshátich y otros líderes militares.
La segunda edición de la Crónica Primaria la realizó en el año 1116 el hegúmeno (abad) Silvestre del Monasterio de San Miguel de Vydubychi y describe principalmente el reinado de Volodymyr II Monómaco después de la muerte de Sviatopolk. La revisión de Silvestre hizo hincapié en el papel importante de Monómaco en la conducción del Congreso de los Príncipes de la Rus’ en 1097 en Lyubech, así como sus esfuerzos para mantener la paz entre ellos. Dado que el príncipe Volodymyr II Monómaco era el patrón de la aldea de Vydubychi donde estaba situado el monasterio, al transferir allí la crónica desde el monasterio de las Cuevas de Kiev, esta nueva edición revisada glorificó al príncipe e hizo de él la figura central de la narrativa posterior.
En esta segunda edición el abad realizó algunas copias del texto primario, añadiendo su propio nombre a modo de colofón al final de la crónica:
…Yo, el abad Silvestre de San Miguel, he escrito este libro-crónica en la esperanza de obtener misericordia de Dios, en tiempos de Volodmyr, reinando él en Kiev, y siendo yo abad en San Miguel en 6624 (1116), noveno año de la indicción. Que quien lea este libro me tenga presente en sus oraciones”.
Para Ostrowski, es posible que Silvestre simplemente copiara o editara una obra completa ya existente de un monje del Monasterio de las Cuevas de Kiev, pero también es posible que este monje comenzara la obra que terminó acabando Silvestre”.
Esta segunda edición de la obra se preservó en el Códice Lauretiense de 1377, la Copia Trinitaria de 1408 y la Crónica Radziwill de 1487.
El Códice Lauretiense fue copiado en Nóvgorod por el monje Lavrenti (Lorenzo) para el príncipe Dmitri Konstantínovich en 1377. El texto original utilizado fue un códice hoy perdido compilado para el Gran Duque de Tver en 1305, año en que termina la crónica.
Una tercera edición le siguió dos años más tarde en 1118, realizada en el Monasterio de las Cuevas de Kiev por un autor desconocido. Esta tercera edición se centra en la persona de Mstislav I de Kiev, hijo y heredero de Vladímir II Monómaco. El autor de esta revisión podría haber sido griego, ya que corrigió y actualizó muchos de los datos sobre los asuntos bizantinos.
Esta tercera versión se conservó en el Códice Ipátiev de 1425 y en la copia Chlébnikov (Khlebnikov – Xlebnikov) de 1560.
El Códice Ipátiev fue descubierto en el monasterio Ipátiev en Kostromá. Escrito en torno a 1425. Además de la Crónica Primaria, incorpora la Crónica de Kiev (uk: Київський літопис) y la Crónica de Galitzia-Volinia (uk: Галицько-Волинський літопис).
Estas tres crónicas están separadas y dispuestas cronológicamente, precedidas por una lista de los príncipes de Kiev, desde Askold y Dir hasta la caída de la ciudad a manos de Batu en 1240.
La primera parte del códice Ipátiev, es la Crónica Primaria que se ocupa de la historia de Kievan Rus’ hasta el año 1110. Comienza con la historia bíblica acerca de la división de la tierra entre los hijos de Noé, en el que Néstor establece que los pueblos eslavos son los descendientes de Jafet. La narración continúa hablando de los eslavos, las tierras habitadas por ellos, y la historia y costumbres de cada tribu.
La segunda parte es una continuación de la Crónica Primaria, y se conoce como la Crónica de Kiev. (uk: Київський літопис) Esta crónica empieza donde se detiene la primera y sigue la narrativa desde 1118 a 1198. Este trabajo fue compilado en el Monasterio Vydubychi en Kiev usando una gran variedad de fuentes. Estas fuentes incluyen anales principescos, monásticos y crónicas. Al igual que el Codex primaria, la Crónica de Kiev se ocupa también de la vida de los príncipes de la Rus de Kiev. Otro punto de interés es la primera aparición escrita de la palabra Ukraina para referirse a los territorios del sur de la Rus’.
La tercera parte se conoce como la Crónica de Galitzia-Volinia (uk: Галицько-Волинський літопис) y abarca el período de 1201 a 1292 del estado situado en las regiones de Galicia y Volinia en la actual Ucrania, que se formó después de la fragmentación de la Kievan Rus. Esta crónica puede ser dividida en dos secciones.
La primera sección de esta crónica es la sección de Galitzia, creada como una obra literaria completamente independiente se centra en la biografía del príncipe Daniil Romanovich Galitsky y cuenta los eventos de 1201 a 1261.
La segunda sección es la de Volinia, que abarca el período de 1262 a 1292. Los temas tratados incluyen el gobierno del Príncipe Vasylko Romanovich y su hijo Volodymyr Vasylkovich, y sus relaciones con Lituania y Polonia. Aparte de la convocatoria de una Rus unificada bajo un príncipe fuerte como para contrarrestar el poder de los boyardos, los autores anónimos de esta crónica también defienden las pretensiones de los príncipes de Galitzia-Volinia al trono de la Rus.
Códice de Radziwill o Crónica de Königsberg. 1487. Su nombre deriva de los príncipes Radziwill del Magnífico Ducado de Lituania (más tarde, Comunidad polaco-lituana), quienes lo guardaron en su castillo de Nieśwież. La obra fue arrebatada en 1758 como botín en la Guerra de los 7 años entre los reinos de Gran Bretaña y Francia (principalmente) y publicada en 1767. La característica más importante de la crónica de Radziwill son las más de 600 ilustraciones en color que acompañan al texto que se extiende con entradas anuales hasta 1206. La procedencia del texto copiado es una crónica perdida escrita en torno al año 1215.
Kiy, Schek, Khoriv y Lybed

Olga de Kiev en Constantinopla con Constantino VII y su bautismo
Olga de Kiev. Quema de Iskorosten, capital de los drevlianos
Entronización Hilarión de Kiev
Por tanto, con el original y sus tres ediciones perdidas, las copias más antiguas que se conocen de estas ediciones son el Códice Lauretiense 1377 (en:Laurentian Codex) el Códice Ipátiev 1425 (en:Hypatian Codex) y el Códice de Radziwill 1487 (en:Radziwiłł Chronicle), De modo que es complicado establecer el contenido original de la Crónica palabra por palabra.
Donald Ostrowski. Introducción a su estudio de la PVL y paradosis propuesta
La Crónica Primaria Rus se basó en crónicas bizantinas y fuentes locales y sufrió una serie de redacciones antes de emerger a principios del siglo XII en la forma que los eruditos identifican actualmente como PVL. Este texto fue luego adoptado como base de compilaciones de crónicas eslavas.
En la década de 1970, Donald Ostrowski revisó las ediciones críticas existentes de la PVL y concluyó que era apropiado preparar una nueva edición basada en dos principios: 1) la presentación completa de toda la evidencia significativa del manuscrito y 2) El desarrollo de una paradosis (la reconstrucción más cercana posible del antepasado común de los testigos existentes) según los principios de la stemmatatología.
La nueva edición impresa de Ostrowski de la PVL proporciona la evidencia completa de todos los testigos principales del manuscrito en un formato de colación interlineal, de la siguiente manera:
Testigo A: texto completo de la primera línea del Testigo A
Testigo B: texto completo de la primera línea del Testigo B
Testigo C: texto completo de la primera línea del Testigo C
Paradosis (instrucción o tradición transmitida): texto propuesto de la primera línea.
Ostrowski, colación interlineal del título de la Crónica en las diferentes copias existentes así como estudios posteriores (azul) y la solución propuesta α = paradosis (rojo)
La última línea es la traducción al español propuesta por Inés García de la Puente en su tesis doctoral.
A pesar de la importancia como fuente histórica, las versiones publicadas de las PVL que han aparecido hasta ahora no se han basado en principios claros y consistentes de edición o no siempre se han basado en suficiente evidencia textual. También contienen numerosos errores y normalizaciones en la representación de los manuscritos. La edición actual (la de Ostrowski) ha intentado remediar estos fallos:
- (1) Exponiendo desde el comienzo los principios de la crítica textual según la cual se evaluaron las variantes.
- (2) Usar un stemma para ayudar en la evaluación de variantes difíciles. (Árbol genealógico que veremos esto más adelante).
- (3) Consultar todas las crónicas y copias manuscritas que atestiguan las lecturas en la PVL.
- (4) Utilizar computadoras para ayudar en la edición de texto y salida, para minimizar el error humano.
- (5) Reducir al mínimo las normalizaciones para representar mejor la ortografía de los manuscritos. De esta manera, la presente edición permite a los estudiosos comprobar todas las variantes significativas de cualquier pasaje con relativa facilidad y sin tener que recurrir a varias ediciones diferentes, litografías y facsímiles fotográficos de las copias del manuscrito, o el acceso a los propios manuscritos, o sin tener que depender de la idiosincrasia de un editor que decide qué lecturas informar, como ha sido hasta ahora.
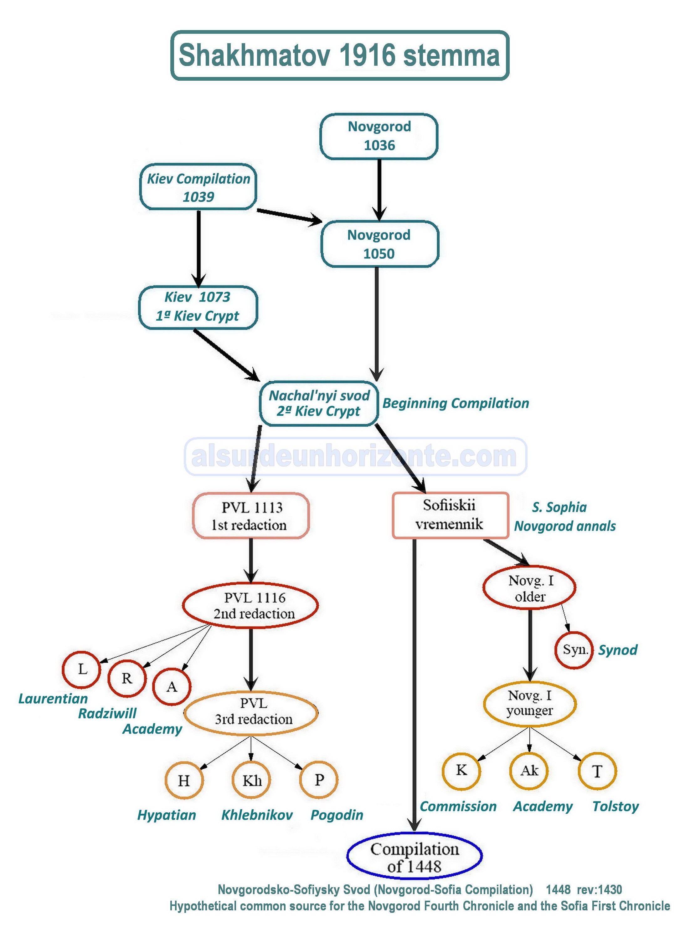
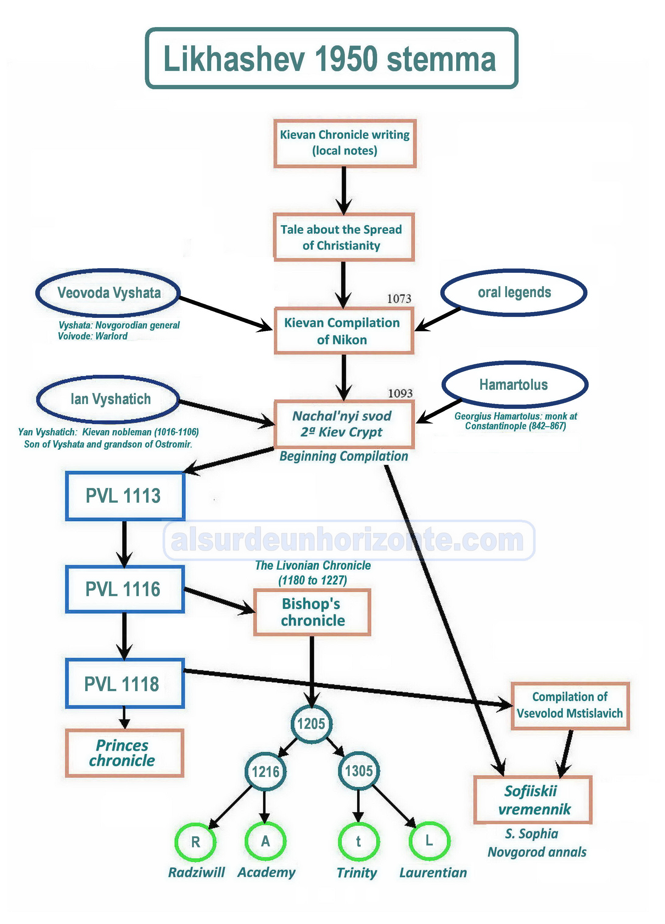
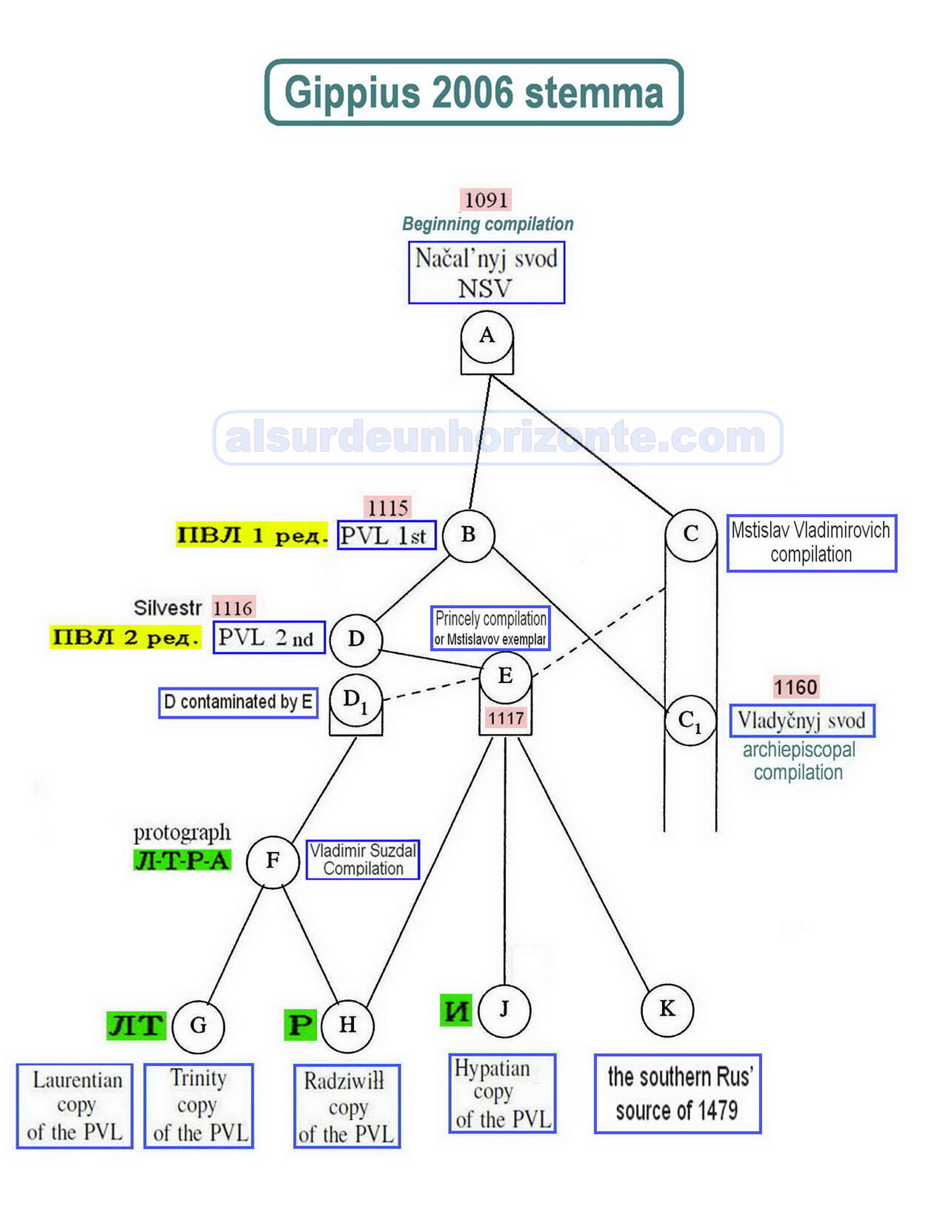
Ninguna de las ediciones anteriores publicadas se ha basado en un stemma o ha utilizado los principios de la crítica textual occidental para determinar lecturas primarias, aunque Shakhmatov (1916) y Likhachev (1950) elaboraron stemmas, no los usaron para determinar la primacía de las lecturas, sino sólo para mostrar la manera posible de ver la relación de las copias.
Donald Ostrowski. Colación Interlineal
La colación interlineal (recopilación y filtrado por frases) incluye los cinco testigos principales manuscritos de la PVL, mas tres versiones publicadas de la PVL, mas los pasajes correspondientes a la PVL de las tres versiones publicadas de la Crónica de Nóvgorod I y por último, los pasajes de la Crónica de la Trinidad conservados en planchas tras su destrucción en el incendio de 1812. También se incluye una paradosis (mejor lectura propuesta) basada en el uso de un stemma o árbol genealógico que muestra la relación entre las copias manuscritas.
Se denomina “testigo principal”, a los ejemplares que tienen autoridad independiente para testificar sobre el arquetipo (modelo original). Dado que la mayoría de las copias de la PVL (como las encontradas en la Crónica de Nikon y la Crónica de Voskresenskii) son derivadas de los testigos principales, no se incluyen en la colación.
Los cinco testigos principales de la PVL reportados son:
- Lauretiense códice fechado en 1377 (Laur, L)
- Radziwill crónica datable en torno a 1487 (Radz, R)
- Ipátiev códice fechado en torno a 1425 (Hypa, H)
- Academia copia fechada en torno a 1495 (Acad, A)
- Khlebnikov copia fechada en torno a 1560 (Khle, Kh).
- Puntualmente: la copia Pogodin (Pogo, P) fechada en torno a 1620, para rellenar las lagunas de la copia Khlebnikov.
- Puntualmente: la copia Trinitaria (Trin, t, Tp). Desapareció en el incendio de Moscú de 1812, pero poco tiempo antes había comenzado los preparativos de su publicación (Chevotarev y Cherepanov), por lo que se conservan las planchas tipográficas realizadas hasta el día del incendio, aunque la información alcanza sólo hasta el año 906.
Las tres versiones publicadas de la PVL:
- Afanasiy Bychkov (1871)
- Alexei Shakhmatov (1916)
- Dmitry Likhachev (1950)
Las tres copias de la versión publicada de Nóvgorod I :
- Comision 1450 (Kommissionyi) (Comm, K)
- Academia 1445 (Akademicheskii) (Naka, Ak)
- Tolstoy 1720 (Tolstovo) (Tols, T)
Para el que quiera consultar los trabajos de Ostrowski, este listado con las abreviaturas que emplea en sus publicaciones será de gran ayuda:
Ostrowski, colación interlineal del conocido pasaje de la fundación de Kiev en las diferentes copias existentes así como estudios de la PVL (azul) y la solución propuesta (α = paradosis) en rojo.
Remarcado en amarillo los nombres de los hermanos fundadores de la ciudad y en verde el de Kiev
La última línea es la traducción al español propuesta por Inés García de la Puente en su tesis doctoral.
Título de la Crónica en las tres copias principales
y paradosis propuesta por Ostrowski y por Inés García de la Puente
CÓDICE LAURETIENSE (1377)
CÓDICE IPÁTIEV 1425. Facsímil de 1871
La parte final del título está apuntado a modo de glosa, (marcado en verde).
Códice Ipátiev. Original
CÓDICE RADZIWILL (1487)
Como muestra de la meticulosa labor de investigación a la hora de descifrar, traducir, recomponer, validar o desechar distintas versiones de textos antiguos hasta llegar al arquetipo, muestro las primeras notas aclaratorias de Inés García de la Puente en su traducción de la crónica de Néstor como parte de su tesis doctoral.
La labor es complicada ya que los textos más cercanos a la Crónica Primaria (en: Laurentian, Trinity, Hypatian, Radziwill y Academy) son terceras copias, esto es, entre el arquetipo a reconstruir y estas obras existentes, primeras y segundas ediciones se ha perdido. (Veremos esto más tarde en un gráfico de árbol o ‘stemma’).
La investigadora García de la Puente apoya gran parte de su trabajo de 2006 en numerosos estudios realizados anteriormente. Bychkov (1872), Šachmatov (1916), Karskij (1926), Lichacëv (1950 y 1996), Müller (2000-2006) y Ostrowski (2003-2005). El trabajo de Ostrowski como antes vimos, es considerado por muchos la mayor labor de investigación realizada hasta la fecha.
Extracto de las aclaraciones previas a la traducción de la PVL de Inés García de La Puente:
…”El presente texto aspira a traducir no uno de los manuscritos que han transmitido la PVL, sino la PVL en sí desde todos los manuscritos que la han transmitido. Es decir, el lector no tiene en sus manos una traducción al español de la Copia Laurenciana o de la Copia Hipaciana o de la de Radziwill o de la Academia o de la Trinitaria o de la de Chlébnikov, sino una traducción de lo que, según la moderna crítica textual occidental, era la PVL originaria. A este texto primigenio hemos intentado llegar siendo consecuentes con las lecturas de dos autores cuya edición y traducción de la PVL se ha basado en sendos stemmatas”…
Las dos obras de estos autores son:
Handbuch zur Nestorchronik de Ludolf Müller.
«Pověst’ vremmenykh lět»: An Interlinear Collation and Paradosis de Donald Ostrowski.
Handbuch zur Nestorchronik consta de cuatro volúmenes: una edición facsímil de la Copia Laurenciana en su segunda edición (1926), un excelente aparato crítico, un glosario específico de la PVL en cuatro tomos y, finalmente, una traducción al alemán basada en el stemma del autor.
«Pověst’ vremmenykh lět»: An Interlinear Collation and Paradosis Además de intrínsecamente importante por el concepto que desarrolla, la obra de Ostrowski es sumamente práctica para la lectura comparada de todos los textos testigos de la PVL y las decisiones de edición de sus principales estudiosos, sin la necesidad de tener que manejar alrededor de una decena de volúmenes distintos.
Ambos stemma están muy cuidadosamente elaborados y perfectamente fundamentados, a pesar de que esporádicamente las lecturas a las que llegan no sean las mismas. Estas discrepancias se deben a que en ciertos pasajes es imposible llegar a una conclusión irrefutable sobre qué manuscritos transmiten la lectura original, si es que alguno lo hace, de la PVL.
Stemma o estema. Genealogía de las ediciones
‘Stemma’, Stema o Estema es un árbol genealógico que puede formarse con las diferentes versiones manuscritas de un texto.
La stemmatología es el enfoque riguroso de la crítica textual. El método funciona con el principio de que «la comunidad del error implica comunidad de origen«. Es decir, si dos testigos tienen una serie de errores en común, se puede presumir que se derivan de una fuente común intermedia, llamada subarquetipo. Las relaciones entre los intermedios perdidos se determinan por el mismo proceso, colocando todos los manuscritos existentes en un árbol de la familia o ‘codicum stemma’ descendido de un solo arquetipo. El proceso de construcción de un estema se llama recensión.
Interpretación de un estema.
Las líneas continuas del siguiente estema son las líneas de transmisión de las copias. Las letras (A, B, C, D, E, F, G) que se encuentran al final de las líneas de transmisión, se denominan siglas y representan las copias o versiones textuales que conocemos. Estas siglas son nodos finales puesto que de ninguno de ellos se hizo otra copia. (Salvo A con posterioridad)
Las letras griegas minúsculas (α, β, γ, δ) que aparecen en las líneas de transmisión hacen referencia a otras versiones textuales perdidas y las consideraremos como nodos intermedios. Nunca pueden aparecer al final de una línea de transmisión y de ellos pueden salir una o más ramas. Sin embargo, si en el transcurso de la historia se localizan nuevos testimonios y se demuestra que uno es copia de otro, entonces un nodo final puede convertirse en nodo intermedio (A)
El arquetipo es el hipotético antecesor común de las versiones textuales que conocemos (A, B, C, D, E, F, G) y puede coincidir con el original perdido (Ω) o ser cada unos de los nodos intermedios (α, β, γ, δ).
Veamos el funcionamiento:
- En algún momento se redactó la versión original del texto (Ω) del que se realizó una copia α.
- Dos copistas independientes produjeron la copias β y la copia γ (ambas perdidas) de la copia perdida α.
- De la copia β se hizo otra copia, δ, que se ha perdido; y en otro momento un escribano volvió a copiar β y se conserva y conoce como E.
- Del perdido δ se hicieron dos copias: F y G.
- A su vez, del perdido γ se hicieron dos copias: A y D.
- De A a su vez se hicieron dos copias: B y C.
- Por último, en la copia D se detectan algunos pasajes ‘contaminados’ por contener errores, enmiendas, añadidos o supresiones comunes a G y a F, por lo que en algún momento las copias perdidas (δ) y (γ) o alguna copia común no identificada estuvieron presentes en la redacción de las copia D. En este caso la línea de transmisión del estema es discontinua anunciando una contaminación.
…”La contaminación es el fenómeno, por el que un copista o un tipógrafo corrigen el texto de su modelo con uno o varios manuscritos o impresos que contienen el mismo texto. El contaminador puede no ser el copista o el tipógrafo, sino un simple recolector de variantes de documentos. El copista o el tipógrafo puede tener ante sí, o la misma edición variada o un descendiente que transmite la contaminación”…
…”La contaminación es un fenómeno tan complejo que su misma detección resulta a menudo extremadamente difícil. Es también difícil descubrir la dirección de la contaminación y por supuesto, el punto del stemma en el que tuvo lugar, si es que ese testimonio se ha conservado y lo conocemos”….
Francisco J. Lobera Serrano Universitá di Roma «La Sapienza»
Como bien dice Lobera Serrano: “el contaminador puede no ser el copista” ya que hasta 1450, año de la invención de la imprenta y aun en años posteriores, los libros se difundían en copias manuscritas por los llamados amanuenses (a mano), muchos de los cuales eran monjes y frailes dedicados exclusivamente al rezo y a la réplica de ejemplares por encargo del propio clero, reyes y nobles. A pesar de lo que se cree, no todos los monjes copistas sabían leer y escribir. Realizaban por tanto las funciones de ‘copiadores o imitadores’ de signos que no entendían, lo cual era fundamental para copiar libros prohibidos que hablasen de medicina interna o de sexo.
ESTEMAS PARA LA PVL POR ORDEN CRONOLÓGICO DE PUBLICACIÓN
Una vez visto estos seis estemas de los principales estudios que se han realizado sobre la PVL, vemos las importantes discrepancias existentes en la trasmisión documental. No es fácil establecer qué camino es el válido para llegar al origen del texto primario, aunque la investigación realizada por Ostrowski está considerada hoy día como la más rigurosa y detallada.
Ahora volvamos sobre el trabajo realizado por Inés García de la Puente en su tesis. Sólo en el título de la obra la investigadora emplea nueve notas aclaratorias.
Pero antes de ver sus aclaraciones, incluyo un pequeño listado para entender las abreviaturas que usa para nombrar las distintas copias manuscritas existentes (no todas) de la Crónica Primaria, ordenado cronológicamente:
- L Códice Lauretiense o Laurenciano. Laurentian codex. (1377)
- T Copia Trinitaria. Trinity copy. (1408)
- H Códice Hipaciense o Ipátiev. Hypatian codex. (1425)
- R Crónica Radziwill o Crónicas de Königsberg. (1487)
- A Copia de la Academia. Academy copy. (1495)
- Ch Copia Chelnikov – (Khlebnikov -Xlebnikov). (1560)
- PVL Povist Vremyannyj Lit (uk) Povest Vremmenykh Let (ru). El arquetipo reconstruido de la crónica.
Análisis del título reconstruido de la Crónica Primaria de la Rus de Kiev
<Crónica>(1) Relato (2) de los años pasados (3), de <Néstor,>(4) un monje del Monasterio de las Grutas de Feodosij (5) de dónde salió (6) la Tierra Rusa (7) y quién empezó primero a gobernar en ella (8) y de dónde surgió la Tierra Rusa (9)
- 1 <Crónica> Los manuscritos H y Ch comienzan con una lista de los príncipes de Kiev desde Askold y Dir hasta la destrucción de la ciudad por los tártaros bajo el mando de Batu en 1240; esta lista, obviamente no pertenece al texto original de la PVL. A continuación sigue un título que en H reza “Crónica rusa. Con Dios empezamos ¡Padre, bendición!”, y en Ch “Crónica rusa. Con Dios empezamos”. R comienza con el título: “Este libro (es una) crónica”. L y A no presentan título alguno. Dado que la única palabra aceptablemente atestiguada por los manuscritos es “Crónica”, la conservamos también nosotros como título de nuestra traducción, aunque somos conscientes de que es muy poco probable que formara parte de la PVL.
- 2 Relato L y T leen “Estos relatos” o “He aquí los relatos”. R, A y H leen en singular “Relato”, y Ch en plural “Relatos”. Seguimos la lectura de Ostrowski y Müller. Ambos autores fundamentan convincentemente sus motivos para optar por esta lectura. Su lectura contradice la interpretación tradicional de los editores eslavos Bychkov (1872), Šachmatov (1916), Karskij (1926), Lichacëv (1950 y 1996), que han encabezado sus ediciones y traducciones siguiendo el testimonio de L en la creencia implícita de que, por tratarse del manuscrito más antiguo, su testimonio es preferente al de los demás.
- 3 de los años pasados ‘врємєньных лѣтъ‘ es uno de los sintagmas más discutidos de la PVL. El adjetivo ‘врємєньных‘ debe ser entendido como “pasados” en el sentido de “transcurridos”, incluso de “iniciales”, por referirse a los “primeros” años de Rus’. Por otro lado, a juzgar por la bibliografía más reciente (Lunt 1997, Gippius 2000, Müller 2004) la expresión en su conjunto es posible que sea una corrupción de lo que inicialmente habría leído: ‘врємєнь и лѣтъ‘ y cuya traducción sería “de los tiempos y los años”. Se trata de una expresión importada del Antiguo Testamento. Esta tautología bíblica tiene unas marcadas connotaciones escatológicas y teológicas que quizá pasaron por alto los copistas de los manuscritos, pero que habrían estado muy presente para su redactor inicial, pues la PVL no sólo es una redacción sobre los vaivenes históricos de la Rus’ kievita. El mensaje que subyace en toda la PVL, que probablemente constituye su objetivo último, es mostrar que Rus’ ha entrado a formar parte de la historia de la Salvación divina, que con su bautismo se ha convertido en un pueblo elegido por Dios. En nuestra traducción, sin embargo, traducimos el sintagma que se reconstruye para la PVL, y no su hipotética versión previa y más correcta. De traducir ésta última nos remontaríamos a estadios de la PVL no atestiguados en ninguna de las copias y entraríamos, por tanto, en el campo de lo meramente coyuntural.
- 4 El nombre de Néstor aparece sólo en Ch, aunque Müller afirma que es probable que en el arquetipo apareciera en este lugar un nombre propio (no se sabe cuál). El hecho de que el autor de Ch insertara precisamente el nombre Néstor se debe a que en la época en que se escribió este manuscrito (s. XVI) existía la creencia general de que un monje llamado Néstor había sido el autor de la PVL.
- 5 un monje del Monasterio de las Grutas de Feodosij” no aparece en L ni en T, probablemente porque en la copia de la que suponemos que ambos proceden habría caído. El que esté atestiguado en A, R, H y Ch habla a favor de su pertenencia a la PVL. Ostrowski, y Müller, abogan por su pertenencia a la PVL; sin embargo, más tarde, Müller (2004) pone en duda sus anteriores conclusiones.
- 6 de dónde salió ‘пошла‘. El verbo del que se deriva esta forma: ‘поити‘ es muy frecuente en el texto, pero siempre con el sentido de proveniencia o dirección local concreta: “salir (de un sitio)”, “venir (de un lugar)”. Nos encontramos ante el único caso de la PVL en el que el verbo aparece con el sentido inequívoco de procedencia moral: “de dónde procede la Tierra Rusa» como unidad nacional, de qué se originó”. (Müller 2004).
- 7 la Tierra Rusa La expresión “Tierra de los rus’” o “Tierra Rusa” es muy frecuente en todo el texto. Con ella los autores se refieren a la Rus’ kievita, es decir, al “país” o “estado” de los eslavos orientales más o menos centralizado en Kiev, como organización política y como pueblo, que son dos conceptos prácticamente idénticos en la época de redacción de la PVL.
- 8 y quién empezó primero a gobernar en ella En L se lee “en Kiev” en vez de “en ella”. Optamos por la lectura de Ostrowski y Müller, a pesar de que sólo está atestiguada en L. Esta es la lectura que encontramos en todas las demás ediciones publicadas de la PVL, probablemente como consecuencia de la ya antes citada convicción de que L por la sencilla razón de ser el manuscrito más antiguo, es el que presenta las mejores lecturas. La oración “y quién empezó primero a reinar en ella” está insertada en H en el margen a modo de glosa, dado que inicialmente, al copiar el texto, el copista se saltó la oración a causa del homoioteleuton [o similidesinencia: igualdad o semejanza de los sonidos finales de palabras que cierran enunciados consecutivos] provocado por la aparición de zemlja “tierra” dos veces.
- 9 La oración “y de dónde surgió la Tierra Rusa” falta en R y A, aparece completa en L, Ch y T, y en H sólo consta del verbo debido a que la glosa de la que hablamos antes no introduce la totalidad del texto perdido por haplografía [error de escritura que consiste en suprimir una letra o grupo de letras que deben repetirse]. Es decir, el único prototexto en el que esta oración no estaba atestiguada es en R y A. Por lo tanto, sí que pertenece a los prototextos de todas las demás copias y es reconstruible para la PVL.
El resto de este trabajo lo puedes localizar en pdf a través de los enlaces que publico en el apartado final.
Como podemos observar, el trabajo para la reconstrucción del texto original de esta crónica perdida es inmenso. No se puede asegurar una recuperación totalmente fiel al original, pero sí de forma muy aproximada.
Aunque los historiadores tienen una amplia base en la que apoyarse para conocer el devenir de este primer Estado eslavo de la Rus de Kiev, la falta de textos alternativos de igual o parecida relevancia dificulta en gran medida la posibilidad de afianzar o rebatir algunos apartados de la Crónica.
Además de la falta de documentos de relevancia para contrastar, las pérdidas de las primeras ediciones hacen que entren en juego algunas contradicciones entre los textos de las diferentes copias existentes, pero no sólo por los fenómenos de ‘contaminación’ y ‘corrupción’ como antes hemos visto, sino por la subjetividad que en mayor o menor medida subyace en todo cronista al relatar hechos acaecidos. Bien sea por iniciativa propia al influir con su visión particular en la narración, o bien por una posible imposición ajena, en el encargo del trabajo.
En este sentido, entre los amanuenses, los que no sabían leer ni escribir; los llamados ‘copiadores de signos’, eran a la postre una garantía de fidelidad en la copia realizada (salvo erratas) al no poder corromper el texto simplemente por no saber cómo hacerlo. A esto hay que añadir que aun suponiendo que el cronista sea totalmente fiel al material del que dispone, no puede asegurar el grado de exactitud de dicho material. En el caso de la Crónica Primaria, redactada en 1110-1113 comienza con primeras entradas del año 852. Más de 250 años median entre el hecho y la redacción.
Si hoy día este periodo nos parece suficiente para dificultar la búsqueda de la verdad de lo ocurrido en nuestro equivalente de 1760, imaginemos en un época donde la tradición oral, las leyendas y los relatos desvelados a través de cuentos y cantares, eran la fuente principal a la hora de preservar la memoria de los acontecimientos. Una época donde los pocos textos existentes presentaban graves errores de interpretación y traducción por no haber apenas normalización en las lenguas y dialectos hablados. La tardía alfabetización común de los eslavos por Cirilo y Metodio en 863 y la cristianización tardía de estos pueblos (s. IX-XII) hace que las fuentes directas literarias sean escasas y confusas.
Como ejemplo de todo esto, en el texto que viene a continuación: «Historia de la Rus», de Erdmann Hanisch, podemos leer:
…”En 879 muere Rurik. Como su hijo Igor era muy joven, lo puso bajo la tutela de Oleg, que era pariente de Rurik. Con Oleg se inicia la historia de la Rus.
y unos párrafos después, este apunte:
El sucesor de Oleg es Igor, el hijo de Rurik (912-945). No sabemos muy bien por qué no subió Igor al trono cuando tuvo edad de empuñar las armas.
Sin embargo, en el estudio “Sobre los orígenes de Rusia y la Crónica de Néstor” de Jose Antonio Hita, encontramos esta reflexión:
“En las fuentes no hablan siempre de Oleg como príncipe. El autor de la Crónica Primaria lo consideraba jefe del ejército, pero debido a los acuerdos que firmó con los griegos, en la Crónica recupera el título de príncipe. Para justificar esto, Igor, hijo del rey fallecido aparece como menor de edad y Oleg como su regente y convenientemente emparentado con Rurik”.
De hecho, en el cuadro genealógico de los Príncipes de Kiev realizado por Ed Stephan, no figura Oleg y el periodo que va de 879 a 912, no aparece.
Como vemos, la reconstrucción total y fidedigna de la Crónica Primaria no está asegurada aunque la aproximación es tan alta que el valor de la información transmitida es incalculable.
Recuerda citar las fuentes de lo que compartes

Este artículo creado por el propietario de este blog está bajo una Licencia Creative Commons Atribución-NoComercial-CompartirIgual 4.0 Internacional.
basada en la obra de https://alsurdeunhorizonte.com/.
Los artículos, textos traducidos y materiales de otros autores deben utilizarse siguiendo la licencia del autor original.
No se permite un uso comercial de la obra original ni de las posibles obras derivadas.
Se puede compartir, copiar y redistribuir el material en cualquier medio o formato. Adaptar, remezclar, transformar y crear a partir del material. Bajo las condiciones siguientes:
Debe reconocer adecuadamente la autoría, proporcionar un enlace a la licencia e indicar si se han realizado cambios.
TEXTOS AUXILIARES
Extracto del artículo:
“¿De dónde viene el nombre de la ciudad de Kiev?”
Publicado en kozatsvo.org.ua
Registro de Cosacos de Ucrania: http://www.kozatstvo.org.ua
Artículo: (Ver el apartado de fuentes y enlaces)
…”Los nombres geográficos asentados en una o dos palabras nos traen a través de múltiples siglos una escasa y oculta información sobre el fundador o causa de la fundación de una u otra urbe. La mayoría de estos nombres son para nosotros como un jeroglífico que es imposible desentrañar. En algunos casos el nombre conserva información completa, pero no siempre es posible adivinar lo que significa.
En mi opinión, los nombres geográficos de las ciudades, los pueblos y los ríos llevan una información realmente valiosa para los historiadores y lingüistas.
Vamos a tratar de encontrar una respuesta a la pregunta: ¿De dónde viene el nombre de la capital de nuestra patria (y la Rus) «Kiev»?
Las antiguas leyendas
Primero dirijámonos a una fuente pública de información: el libro «Crónica de Rus» (Lista Ipátiev).
[…»Cuando los polyanos vivían separadamente gobernando a sus clanes, pues ya había polyanos antes de estos hermanos, y vivían cada uno en su sitio con su clan, gobernando cada uno a su clan, había tres hermanos: el nombre de uno era Kiy y del segundo Schek, y el tercero Joriv, y su hermana era Lybed. Y Kiy se estableció en la colina en la que hoy está la cuesta de Borichev y Schek se estableció en la colina que hoy se llama Schekovica y Joriv en la tercera colina por lo cual fue llamada Shorivica y construyeron una pequeña ciudad en nombre del hermano mayor y la llamaron Kiev».
Esta información es bien conocida por todos desde el colegio, y parece que no hay razón para buscar algo extra. Tal enfoque sería justo si no hubiese un significativo «pero» en el texto citado arriba que daría un sentido completamente distinto. ¿Cuál es?
Si los nombres mencionados en el texto: Kiy, Shek, Joriv y Lybed fueran nombres propios, ¿Por qué no han llegado hasta nuestros días como Oleg, Olga, Igor, Rurik y otros?
Creo que se trata de hermandades o familias, y lo que nosotros, los descendientes, percibimos como nombres de personas, en realidad son nombres de estas cunas o de asentamientos de donde venían esos grupos de personas.
Analicemos la siguiente información de las mismas «Crónicas», según la cual el legendario Kiy…
”… llegó por el Danubio y le encantó el lugar, y puso una pequeña ciudad y quería asentarse allí con su familia. Pero no le dejaron los que vivían cerca. Así, todavía los danubianos llaman a este asentamiento: Kievets. Y Kiy regresó a su ciudad Kiev».
¿Qué sabemos? Sabemos que Kiy (su abolengo) contactó con Cesarograd. Y que construyó la «ciudad pequeña» así que este viaje o traslado de Cesarograd a Kiev no fue instantáneo. Sabemos que el pueblo que vivía cerca del Danubio obligó a «Kiy» a abandonar la ciudad construida, irse del «lugar querido”. Como se puede ver, no es poco para tener información tan escasa. Y el nombre del antiguo asentamiento «Kievets» siguió existiendo más tiempo, por lo que es posible buscar y todavía encontrar cierta información de él…
…Así que ¿Había un pueblo cuyo nombre era «Kiy»?
Como se señaló anteriormente, la ciudad con tal nombre existía en Asia Menor. Allí mismo había tres entidades administrativas: Kappadokiya, Likiya y Nickiya – bajo el gobierno de Kiy, el «hermano mayor». Muy cerca, en el estrecho, al lado de la costa occidental de Asia Menor había una isla llamada Lybid [ly bat o rid ly]. Así pues, Kiy y Lybid no son nombres de personas sino geográficos con origen de Asia Menor, de aquella otra parte de la tierra del príncipe Sviatoslav. Uno igual que otro se han encarnado en los nombres geográficos de las ciudades de Ucrania: Kiev y Lebedin (región de Sumy).
Por hoy no queda claro si existía en el territorio de Asia Menor un nombre geográfico asonante con el nombre ‘Schek’. Sin embargo, con una probabilidad significativa se puede suponer que sí. Su encarnación actual es la ciudad llamada Schokino en Rusia.
En cuanto al nombre ‘Khoriv’ es el nombre del pueblo antiguo bíblico. Él, a su vez se reencarnó en el nombre de la ciudad de Ucrania occidental Khyriv. Cerca de Khyriv sale el río Iyegor. Así los judíos antiguos llamaban al Nilo…
Historia de la Rus
Erdmann Hanisch
La tesis historiográfica dominante es aquella que sostiene que son los varegos los principales responsables de la fundación de la Rus, cuyo origen está en Kiev. Hanisch no comparte la opinión de que el término eslavo Rus procede del finlandés Ruotsi (= remeros, puesto que esos varegos o normandos llegaron remando desde el Báltico). Para Hanisch, el término varego proviene lingüísticamente de la Germania septentrional, de la palabra vaeringjar (confederados). Está claro que los varegos controlaron pronto la vía del Dniéper. Los caudillos y las mesnadas germánicas se vieron robustecidos por los eslavos, que la Crónica de Néstor llama druschinos (se refiere a la druzhina de un príncipe o caudillo eslavo, esto es, sus hombres de armas de confianza).
La dominación de los varegos se concreta en el Estado de Nóvgorod al norte y el Gran Principado de Kiev al sur.
Según la Crónica de Néstor, hacia 862 tres hermanos llegaron como caudillos de los rus suecos. De los tres sólo quedó Rurik que controló extensos territorios: la región del lago Ladoga, del lago Ilmen, la ciudad de Nóvgorod, el SO del lago Onega y la ciudad de Isborsk (al oeste de Pskov y al sur de lago Peipus). Según la Crónica, dos fieles de Rurik, los nobles Askold y Dir, que no eran de la casta de Rurik sino que eran boyardos, le pidieron permiso para atacar Constantinopla. El ataque, que se produjo en el 860, aprovechando la ausencia del basileus Miguel III, fue un fracaso. En 879 muere Rurik. Como su hijo Igor era muy joven, lo puso bajo la tutela de Oleg, que era pariente de Rurik. Con Oleg se inicia la historia de la Rus.
El dominio de Oleg se extendió desde el 879 hasta el 912. Según la Crónica protegió a Igor. El objetivo de Oleg el Sabio es dominar políticamente la vía comercial del Dniéper que estaba económicamente bajo la influencia de los varegos. Smolensk, Tchernigov (a orillas del río Desna) y Kiev cayeron en sus manos. Logró unificar el norte (Nóvgorod) y el sur (Kiev) y se fue aproximando a Bizancio. Entre el Imperio bizantino y Kiev existía ya una relación que había hecho posible en esta ciudad la presencia de una comunidad cristiana. En 911 se firmó un tratado comercial entre Kiev y Bizancio.
La colocación por parte de Oleg de personas de su confianza al frente de determinadas provincias, permitió el desarrollo de un poder principesco de carácter local. A finales del siglo X, los ruríkidas habían logrado atraerse por la fuerza o por la astucia a la mayoría de estos príncipes locales, encontrándose así como únicos dominadores de la Rus. Los intereses económicos facilitaron la fusión de los germanos con los eslavos, quedando aquéllos, mejor dicho, su capa social superior, embebidos por éstos.
©Ed Stephan. Genealogía de los Príncipes de Kiev
El sucesor de Oleg es Igor, el hijo de Rurik (912-945). No sabemos muy bien por qué no subió Igor al trono cuando tuvo edad de empuñar las armas. Igor se casó con Olga (Helga), natural de Pskov era hija de un príncipe normando. Cuando Igor subió al poder hubo revueltas, como la de los drevlianos (drevljane, por encima del curso alto del Dniéster), que fueron sofocadas. En general, Igor fue más débil que Oleg. El ataque contra Bizancio de 941 fracasó. Otro segundo ataque también fracasó en 944 e Igor tuvo que pagar tributos a Constantinopla. Murió asesinado cuando pretendía con los suyos cobrar tributos entre los drevlianos. Se hizo cargo entonces de la regencia su viuda, la enérgica Olga de Kiev entre el 945 y el 964. Olga se vengó de los drevlianos y de su príncipe Mals, que proyectaba casarse con ella.
Códice Radziwill 1482
Olga de Kiev. Venganza contra los drevlianos. Quema de Iskorosten
Olga de Kiev. Venganza contra los drevlianos.
Puso orden en el reino y perfeccionó la recaudación de tributos, sobre todo en la región de Nóvgorod, muy descuidada por Igor. Un auténtico peligro lo constituían los Grandes, como Swenaldo, que durante un tiempo fue voivoda (gobernador de provincia). de Kiev a la muerte de Igor. Sin embargo, el hecho trascendental, fue el bautismo de Olga en Constantinopla en 957 (según la Crónica, en 955), bajo el reinado de Constantino VII Porfirogeneta, en el que adoptó el nombre de Elena, que era el de la emperatriz bizantina. La decisión de llevarlo a cabo en la capital del Imperio fue política, a fin de fortalecer las relaciones entre ambos Estados. Es incluso posible que Olga estuviese ya bautizada. No olvidemos que continuaba existiendo una reducida comunidad cristiana en Kiev.
Olga de Kiev en Constantinopla. Con Constantino VII y su bautismo
En 959 Olga envió una embajada a Otón I para que le mandase un obispo y varios sacerdotes. El monje Adalberto de Trier (Adalberto de Tréveris), después obispo de Magdeburgo († 981), se presentó en Kiev, pero el hijo de Olga y de Igor, Sviatoslav, no tenía ningún interés en el cristianismo. La prueba de que Olga se hizo cristiana por razones no sólo políticas es que hizo todo lo posible por la conversión de su hijo.
Sviatoslav se hizo cargo del reino entre el 964 y el 972. Había mucho de germánico todavía en él. La Crónica nos informa sobre su austero modo de vida y cómo lo compartía todo con su druzhina (tropa fiel y selecta). También refiere la Crónica la respuesta que dio a su madre en relación a la conversión al cristianismo: « ¿Cómo podría yo solo aceptar otra creencia? Mi druzhina se reiría de ello». Sin embargo, no impidió las conversiones.
En primer lugar, Sviatoslav dirigió su atención hacia el este. Sus incursiones en la región del río Oka (966) tuvieron éxito. También luchó contra tribus situadas al norte del Cáucaso. También se dirigió contra los búlgaros establecidos en la región del río Kama, conquistando su capital Bolgar o Bulgar. Cuando Sviatoslav regresó a Kiev de estas expediciones, encontrose con una embajada bizantina enviada por Nicéforo II Focas (963-969) que solicitaba su colaboración contra Pedro de Bulgaria (927-969). La pretensión de Bizancio era extender su influencia sobre los Balcanes, pero estaba debilitado por las luchas contra los árabes. El agente imperial Kakokyres (Kalokyros, † 971), que aspiraba al trono bizantino, le propuso a Sviatoslav el mando sobre Bulgaria. La Crónica dice: «Sviatoslav marchó por el Danubio contra los búlgaros y tomó 80 poblaciones situadas en el Danubio. Y se estableció allí como dominador en Pereyaslavets». La opresión de Sviatoslav sobre los búlgaros, forzó el acuerdo de éstos con el basileus, que incitó a los pechenegos a atacar Kiev. Sviatoslav la salvó.
Cuando su anciana madre Olga murió el 11 de julio de 967, Sviatoslav dejó la ciudad, quedándose en ella como príncipe su hijo Yaropolk (Príncipe de Kiev entre 972-980, en que cae asesinado); su segundo hijo, Oleg († 977), quedóse con los drevlianos (derevlianos o drevlyans), y su hijo ilegítimo Volodymyr, en Nóvgorod. Dirigióse Sviatoslav hacia Bulgaria, donde finalmente tuvo que rendirse debido a las acciones del nuevo basileus, Juan Tzimiskes (Juan Tzimisces, 969-978. Murió luchando contra los pechenegos (primavera de 972), que «se apoderaron de su cabeza», cuenta la Crónica.
Antes de morir, Sviatoslav había repartido el reino entre sus tres hijos. Pero entre ellos, Yaropolk, Oleg y Volodymyr, surgieron enfrentamientos. En 977, Yaropolk se apoderó del territorio de Oleg. Volodymyr huyó hacia Escandinavia, quedando así Yaropolk como único Príncipe. Con el apoyo de los normandos, Volodymyr reconquistó Nóvgorod y se apoderó de Kiev.
La Crónica presenta a Volodymyr de manera desfavorable cuando era pagano y favorable después de su conversión al cristianismo en 989. Las razones fueron sobre todo políticas, ya que las relaciones con Bizancio eran muy estrechas. Ante los apuros del basileus (emperador bizantino), Volodymyr aprovechó la ocasión para pedir la mano de Ana, la hermana del emperador. El basileus le puso como condición que se hiciese cristiano, pero al intentar impedir la boda mediante subterfugios (se consideraba a Volodymyr un bárbaro), el Príncipe de Kiev tomó Cherson (Kherson) en Crimea. Finalmente, se avino el emperador bizantino, enviando a su hermana y algunos sacerdotes. Fue entonces cuando Volodymyr se bautizó, exterminando de raíz el culto de los dioses paganos. Pero el cambio de religión no pudo hacerse de golpe. El Cristianismo era incompatible con muchos conceptos jurídicos antiguos. El Príncipe se decidió aconsejado por la Iglesia a pronunciar los fallos jurídicos, un paso que ampliaba su poder pero que iba en contra de la tradición de la Rus anterior. La influencia bizantina y de la Iglesia eslava de Bulgaria cortó los lazos con la patria germánica escandinava. La capa social elevada del norte de la Rus fue absorbida por el eslavismo e influida por Constantinopla en oposición a la Iglesia de Roma, lo que produjo una tensión en el mundo eslavo entre la orientación hacia Bizancio y hacia Occidente.
Además de asegurar bien la Galitzia, Volodymyr tuvo que emplearse a fondo contra los pechenegos, en el sureste, erigiendo fortificaciones en el curso bajo del Dniéper. A sus hijos los nombró lugartenientes y administradores de las distintas regiones. Pero esto suponía también la peligrosa aparición de las tendencias centrífugas. Por ejemplo, Yaroslav (el futuro Yaroslav el Sabio), al que su padre había puesto al frente de Nóvgorod, buscó la protección del Gran Duque de Kiev (que era Sviatopolk, otro hijo de Volodymyr ), para desligarse así de su padre con el que terminó enfrentándose. Sviatopolk llegó a traer varegos del norte. La muerte de Vladímir el Santo en 1015 supone la desaparición de un príncipe que no escatimó ningún medio violento para imponer la influencia en la Rus del mundo cultural cristiano-bizantino.
Con la muerte de Volodymyr el Santo se produce una gran confusión en la Rus de Kiev. Su hijo preferido, Borís, residía en Rostov. Declinó la oferta de la druzhina de su padre para hacerse cargo de Kiev. Sviatopolk, que contaba con el apoyo del rey polaco, Bolesław I Chrobry, del que era hijo político, ordenó asesinar a sus hermanos, Borís y Gleb, que gobernaba en Murom (al este de Moscú). Ambos serían canonizados. Otro tercer hermano, Mstislav, que Volodymyr el Santo había situado entre los drevlianos, fue víctima del miedo a Sviatopolk. Éste, sin embargo, no podía desembarazarse fácilmente de su otro hermano, Yaroslav de Nóvgorod. Aunque al haber traído a los varegos Yaroslav se ganó la enemistad de los habitantes de Nóvgorod, éstos se reconciliaron con él cuando surgió el enfrentamiento con su hermano Sviatopolk de Kiev. Finalmente, Sviatopolk, que también había sido apoyado por Reinbern, obispo germano de la diócesis de Kolberg entre 1000-1007, fue derrotado y huyó a Ljachen (antiguo nombre de Polonia).
Yaroslav el Sabio se convirtió así en Gran Duque de Kiev (1019-1054). Contra él se levantó su hermano Mstislav, que gobernaba en Tmutarakan (Tmutorokán). Mstislav se apoderó de parte del territorio situado al este del Dniéper, hasta que murió en 1036, convirtiéndose entonces Yaroslav el Sabio en dominador único. Se fomentó la propagación del cristianismo, se construyeron escuelas, se coleccionaron manuscritos y se tradujeron textos griegos al eslavo. Se fijaron nuevas prescripciones jurídicas pero no se menciona todavía una justicia administrada directamente por el príncipe. En una primera redacción se admite la venganza del asesinato como base del Derecho. En redacciones posteriores, se sustituye la venganza por el pago de una cierta cantidad en metálico.
Yaroslav luchó con éxito contra los polacos, arrebatándoles poblaciones de la región alrededor de Tscherwen. La guerra contra Bizancio (1043-1046), motivada por causas comerciales, no se saldó con victoria alguna. En 1030 se erigió la fortaleza de Dorpat (hoy Tartu, en Estonia) contra los chudos (chud). El florecimiento económico y cultural de la Rus acentuó las relaciones, incluidos los enlaces matrimoniales de los príncipes, con Bizancio, Hungría, Polonia y Francia. En 1051 Yaroslav es nombrado Hilarión metropolitano de Santa Sofía de Kiev por lo que la posición de Yaroslav frente a la Iglesia era de superioridad.
Entronización Hilarión de Kiev
La muerte de Yaroslav el Sabio en 1054 desata de nuevo las luchas fratricidas entre sus hijos. Al mayor, Yziaslav I de Kiev († 1078), le correspondió Kiev y Nóvgorod. Al segundo, Sviatoslav, la ciudad de Tchernigov, al norte de Kiev. Al tercero, llamado Vsevolod (el preferido), las ciudades de Pereslavl (al norte de Moscú), Suzdal y Bielosersk. Al cuarto hijo, Vyacheslav, le correspondió Smolensk. Al quinto, Igor, le correspondió la ciudad de Vladimiro y la Volinia (región al oeste de la actual Ucrania), pero el Gran Ducado y la hegemonía estaban asociados a Kiev. El padre había dicho a sus hijos que obedeciesen al hermano mayor. El sistema de sucesión era complicado y a la muerte de un hermano, le sucedía el inmediatamente menor.
Al morir Vyacheslav en 1057, Igor se estableció en Smolensk. Las complicaciones del reparto debilitaron el reino y dieron ánimos a los vecinos del norte y de las estepas meridionales. Es entonces cuando aparecen los cumanos (turcos polowtses o polovtsy), que la Crónica menciona en 1055. En 1061, Vsevolod es batido por estos cumanos, y en 1068 marchan contra ellos tres hijos de Yaroslav el Sabio: Yziaslav, Sviatoslav y Vsevolod. Pero los tres hermanos se atacaron entre ellos y el enemigo devastó el país. Este hecho originó la expulsión de Yziaslav de Kiev y la colocación en su lugar de Wseslaw de la ciudad de Polotsk (bisnieto de Volodymyr el Santo). Pero se mantuvo un año escaso en el poder en Kiev. Yziaslav, que había huido a Ljachen (Polonia), consiguió de nuevo entrar en Kiev en 1069 con la ayuda del duque polaco Boleslaw II el Atrevido o el Generoso († 1081 o 1082). El hijo de Yziaslav, Mstislav, reprimió con crueldad a quienes habían expulsado a su padre de Kiev, muriendo asesinados inocentes. La opresión ejercida en Kiev por los polacos que acompañaron a Yziaslav provocó una revuelta contra ellos. Después de estos hechos, el ambicioso Yziaslav, con la ayuda de Wseslaw de Polotsk, pretendió arrebatarles el territorio a sus hermanos Sviatoslav y Vsevolod. Entre 1075 y 1076, gracias a la mediación del emperador Enrique IV de Alemania, Sviatoslav gobernó en Kiev hasta su muerte en diciembre de 1076, instalándose entonces en la codiciada ciudad su otro hermano Vsevolod, pero por poco tiempo. Con la ayuda otra vez de los polacos, Yziaslav recuperó Kiev el 15 de julio de 1077. Pero las luchas continuaron comprando el auxilio de los enemigos de la Rus, los cumanos. En estas contiendas cayó Yziaslav en octubre de 1078.
Con la muerte de Yziaslav, su hermano Vsevolod se convierte en Gran Príncipe de Kiev (1078-1093). Las luchas internas continuaron, así como las mantenidas contra los cumanos. La benignidad del Príncipe fue aprovechada por sus empleados para explotar al pueblo.
A Vsevolod le sucedió Sviatopolk II (1093-1113), hijo de Yziaslav. La amenaza de los cumanos continuó, hasta que Sviatopolk casóse con una princesa de ese pueblo llamada Olena. Las luchas intestinas no cesaron. El casamiento no sirvió de nada, y los cumanos volvieron a sus ataques. Se intentó una paz por parte de los príncipes rus en 1097, en Ljubetsch (Lubecz, al norte de la actual Ucrania), junto al Dniéper, cerca de la ciudad de Tchernigov. La paz duró poco. A la muerte de Sviatopolk, Volodymyr II Monómaco (1113-1125) se hizo cargo del Gran Principado de Kiev, prescindiendo de los hijos de aquél.
El gobierno de Volodymyr II Monómaco fue la última época de florecimiento de Kiev. Su política vigorosa garantizó la tranquilidad en el interior y en el exterior. Profesaba un sincero afecto a la Iglesia. Era una persona ilustrada que se distinguió en el terreno literario (son célebres sus Instrucciones). Cortó la protección a los mercaderes judíos (que se remontaba a la época de Sviatopolk II) y evitó los ataques de los grandes terratenientes a los campesinos libres. Trató de atenerse a la legalidad, aprisionando a los boyardos disidentes. Se ocupaba de todos los asuntos, era el primero en cumplir con la legalidad y vigilaba con celo a sus empleados. Derrotó a los cumanos. Se interesó por los asuntos de Bizancio, a fin de asegurar el trono del Imperio de Oriente para su nieto Basilios, pero sin éxito.
A Volodymyr II Monómaco le sucedió su hijo mayor, Mstislav I de Kiev (1125-1132). Los cumanos seguían siendo una amenaza. Pero su corto reinado, como el de su hermano y sucesor, Yaropolk II de Kiev (1132-1139), no permitió una política de altos vuelos. Las luchas internas entre los príncipes continuaron, debilitándose la posición de Kiev, aunque seguía siendo la pieza más codiciada. La decadencia de Kiev era de naturaleza sobre todo cultural, más que política. Las luchas internas favorecían una vez más a los cumanos. Incluso se les llamaba con tal de contar con ellos en la lucha fratricida entre los distintos príncipes. Las contiendas contra los cumanos, como la expedición emprendida por diversos príncipes rusos en 1185, fueron ensalzadas por un poeta anónimo, autor del Canto de la expedición guerrera de Igor, ejemplar único de la antigua poesía cortesana de la La Rus meridional. En la segunda mitad del siglo XII Pereyaslavl, al SE de Kiev, cayó en poder de los cumanos. El tráfico de comercio se restringió considerablemente debiendo ser protegidas las caravanas. La miseria de la Rus kievita aumentó, desconectándose progresivamente del comercio internacional, que estaba activándose gracias a las Cruzadas. La decadencia de Kiev benefició a Galitzia, Volinia, Suzdal y Nóvgorod, que prosperaron desde mediados del siglo XII, pero a costa de la unidad de Rus.
GALITZIA-VOLINIA Y NÓVGOROD
En Volinia dominaban los descendientes de Mstislav I de Kiev, que consideraban el territorio como su herencia paterna. Un bisnieto de Mstislav I de Kiev, llamado Román, obtuvo el país de Galitsch (Halitsch), en el Dniéster. La unión con Galitzia se produjo en 1199, pero la vecindad con los polacos produjo guerras que llevaron a Román a la muerte en 1205. Su hijo Daniel († 1264) gobernó el territorio con mano fuerte, en el interior y en el exterior. Este Daniel I de Galitzia (Danylo Halytskyi o Halizkij), sometió a los boyardos del territorio. Tenía enemigos en el norte (húngaros), en el oeste (polacos) y en el este (cumanos y tártaros). Finalmente, Galitzia fue dominada por los polacos durante el siglo XIV.
En cuanto a Nóvgorod, siempre había sido un enclave muy importante para Rus. Su proximidad al Mar Báltico, la predestinaba al comercio. Situada a orillas del río Vóljov (Wolchow o Volkhov), disponía de un populoso barrio comercial. En su territorio había ciudades destacadas, como Isborsk y Pskov. Sus dominios se extendían hasta el Mar Blanco y los Urales. Los boyardos (propietarios terratenientes ennoblecidos) se dedicaban también al comercio. La Constitución por la que se regía era de carácter plutocrático, restringiéndose, después de la muerte de Volodymyr II Monómaco la autoridad del príncipe. La Asamblea del pueblo, formada por los ciudadanos independientes, era escuchada. Pronto dispuso Nóvgorod de obispo, ratificado por el metropolitano de Kiev. La merma del poder del príncipe se advierte en que el poder militar y policíaco correspondía al jefe de la ciudad (tysjazkij, tysjyackij o tysiatsky), mientras que las cuestiones administrativas y judiciales estaban en manos del burgomaestre (posadnik). Para asesorar a la Asamblea se creó un Consejo de Estado (gospodar o Council of Lords o Sovet Gospod), con amplia competencia política. La exclusión de este Consejo de las capas medias y bajas, así como la rivalidad entre las familias patricias, dieron lugar en ocasiones a luchas sangrientas. Ello explica en pate la decadencia de la República de Nóvgorod y el que ciudades como Pskov se independizasen. Mientras Nóvgorod tuvo que ver sólo con sus dispersos vecinos finlandeses y lituanos, prosperó. La división de Rus estaba marcada por la tendencia de Nóvgorod de mirar al norte y al Báltico y de Kiev de mirar a Bizancio. La República de Nóvgorod fue una importante ciudad hanseática. Pero, además de las disensiones internas, el peligro provino también del exterior. En 1202 el obispo Alberto von Buxhöveden fundó en Riga la Orden de los Hermanos de la Nobleza de Cristo, que sojuzgó Livonia y Estonia y se unió en 1237 a la Orden de los Caballeros Teutónicos.
Otra amenaza para la República de Nóvgorod provenía del territorio de Suzdal-Rostov, de fértil suelo, que comprendía ciudades relevantes: Suzdal, Rostov, Murom, Klyazma, Vladímir, Moscú y Yaroslavl. Este territorio en ascenso estaba situado entre el río Oka y el Volga medio y superior.
Toda esta región de la que estamos hablando, la región de Suzdal-Rostov, fue entregada por Volodymyr II Monómaco a su hijo más joven, Yuri Dolgorukiy († en 1157 como Gran Príncipe de Kiev). El hijo de Yuri, Andrey Bogolyubsky, († 1174), renunció a Kiev por su decadencia y prefirió el dominio de la región norteña, estableciéndose en la ciudad de Vladímir. A diferencia de Nóvgorod, las ciudades del territorio no disponían de Asambleas que restringiesen el poder del príncipe. Era el caso de Vladímir, que tenía dificultades para desarrollarse como Nóvgorod y constituir una clase de boyardos (grandes comerciantes), de ahí el apoyo prestado por Andrey Bogolyubsky, que aspiraba al poder absoluto, a los artesanos y campesinos, embelleciendo de paso la ciudad. Tanto unos como otros preferían seguridad a libertades democráticas. Las protestas de los boyardos no tuvieron consecuencias. Cuando consolidó su poder, intentó extenderlo al resto de Rus, consiguiendo influir en el nombramiento de los príncipes de Nóvgorod. Para doblegar a la envidiada República, adoptó medidas económicas proteccionistas a favor de Vladímir. Saqueó Kiev en 1169 y le exigió sometimiento. Pero su despotismo propició su asesinato por sus propios partidarios en su residencia de Bogoljubow (de ahí su apodo).
El asesinato de Andrey Bogolyubsky originó turbulencias. Al no tener hijos, terminó siendo llamado su hermano Vsevolod III (1176-1212), que gobernó con energía, y logró retener Nóvgorod y Kiev. Con el tiempo, los derechos de herencia de los príncipes, con la consiguiente fragmentación del reino, hicieron disminuir el poder de la ciudad de Vladímir, y, con ella, de toda Rus frente a las amenazas exteriores, especialmente de los mongoles.
EL DOMINIO DE LOS TÁRTAROS
Los mongoles aparecieron inesperadamente en el siglo XII. Su fortaleza se basaba en buena medida en la caballería. En época del Kan Temuzdin (Gengis Kan) se unieron y su dominio se extendió hasta China (1211), Armenia y el Mar Caspio. Sus avances les llevaron hasta las estepas del Mar Negro. El choque con los cumanos era inevitable. Los cumanos, que fueron derrotados, recurrieron a los eslavos, aliándose con los otrora enemigos. La oferta de paz ofrecida por los tártaros a los eslavos a fin de que no se aliasen con los cumanos, no fue atendida por los príncipes Rus. Los príncipes de Kiev, Tchernigov y Galitsch, en unión con los cumanos, plantaron cara a los mongoles en el riachuelo Kalka (Kalmius), que desemboca en el Mar de Azov, pero los enfrentamientos entre los príncipes ayudaron a la aplastante victoria de los mongoles (1223). Inexplicablemente, los tártaros no se aprovecharon de la victoria, sino que retrocedieron hacia el Asia.
En 1227 murió Gengis Kan, reservando para el mayor de sus hijos, Ugedej, el título de Gran Kan. Un sobrino de Ugedej, llamado Batu, recibió la orden de atacar la Rus septentrional. En 1236 Batu marcha a través del Volga helado hacia Riazán. Después se dirigió a Suzdal y destruyó numerosas aldeas. El príncipe Yuri II encontró la muerte en la batalla del río Sit en 1238. A continuación, Batu, a través del río Tver, se dirigió hacia Nóvgorod, pero el deshielo se lo impidió. Retrocedió hacia el sur, donde derrotó a los cumanos, que huyeron hacia el oeste. Batu se esforzó por conseguir el sometimiento de la Rus meridional. Las ciudades de Pereslavl y Tchernigov cayeron en manos de Batu en 1239. Kiev se entregó en 1240. Los príncipes rus la abandonaron a su suerte. En 1245 Kiev era una población tan sólo de doscientas casas habitadas, pudiéndolo comprobar el enviado papal, Giovanni Piano Carpini (misionero franciscano, † 1252).
En su avance hacia el oeste, los tártaros conquistaron Vladímir-Volynsk, en Volinia, y Galitsch, llegando a invadir Hungría y Polonia. Pero en 1241, retrocedieron de nuevo a las estepas rusas, hecho que puede explicarse por la muerte del Gran Kan en diciembre de ese año. Batu retrocedió hasta el Volga, estableciendo sus campamentos entre ese río y el Don. Su dominio de estos territorios se conoce con el nombre de la Horda de Oro, estableciendo la capital en Saray, en el Volga inferior. Distribuyó a sus representantes (Baskaken) con guarniciones militares por las residencias de los príncipes rus, obligando a realizar un censo a fin de perfeccionar la tributación. Siempre que los príncipes pagasen el tributo estipulado, los mongoles no se inmiscuyeron en los asuntos internos, ni siquiera en los religiosos y eclesiásticos.
Alejandro Nevski († 1263), gran príncipe de Vladímir y príncipe de Nóvgorod, consiguió de forma violenta que se pagase el tributo a los mongoles. La propia extensión del dominio tártaro exigía la tolerancia religiosa; de ahí la libertad de que gozó la Iglesia. Tanto el clero secular como los monjes se vieron libres del pago de impuestos. Lo mismo ocurrió con las posesiones eclesiásticas y sus domésticos. A finales del siglo XIII dejó de ser una obligación para los príncipes la recaudación de los impuestos para los tártaros, creándose así las bases del poder absolutista de aquéllos. La nobleza rus emparentó con los tártaros, penetrando la vida cultural de éstos en la aristocracia. A ello hay que sumar la influencia de Bizancio. Las clases populares se dejaron influir en medida mucho menor. Pero la decadencia del sur sería aprovechada por el norte de Rus, ligado a la vida comercial del Báltico, sólo podía surgir en el norte un nuevo Estado con capital en Moscú.
FUENTES Y ENLACES
Algunos términos para encontrar información en internet:
- Crónica de Néstor
- Relato de los años pasados
- Crónica Primaria
- Codex Primario
- PVL (arquetipo reconstruido)
- Повѣсть времѧньныхъ лѣтъ
- Повість временних літ (uk)
- Povist Vremyannyj Lit(uk)
- Повесть временных лет (ru)
- Povest Vremmenykh Let(ru)
- Primary Chronicle
- Códice Lauretiense
- Códice Ipátiev
- Crónica Radziwill
- Crónica de Kiev
RUS DE KIEV https://es.wikipedia.org/wiki/Rus_de_Kiev
RUS PUEBLO https://es.wikipedia.org/wiki/Rus’_(pueblo)
WIKIPEDIA. Київ https://uk.wikipedia.org/wiki/Київ
UCRANIA NOMBRE https://uk.wikipedia.org/wiki/Україна_(назва)
KIEV https://en.wikipedia.org/wiki/Kiev
CRÓNICA DE KIEV (Київський літопис)
https://uk.wikipedia.org/wiki/Київський_літопис
CRÓNICA DE KIEV. SIGLO XII. [pdf]
НАЦІОНАЛЬНА АКАДЕМІЯ НАУК УКРАЇНИ ІНСТИТУТ ІСТОРІЇ УКРАЇНИ КИЇВСЬКИЙ ЛІТОПИС ХІІ
http://history.org.ua/LiberUA/Book/nf/Kotljar.pdf
MAPAS DE KIEV
https://toursdekiev.com.ua/uk/map
https://gallerix.ru/album/Antique-Maps
https://kievpost.org/map/istorichni-mapi-kiyeva
CARTA DE KIEV https://es.wikipedia.org/wiki/Carta_de_Kiev
https://uk.wikipedia.org/wiki/Київський_лист
https://ru.m.wikipedia.org/wiki/Киевское_письмо
http://cudl.lib.cam.ac.uk/view/MS-TS-00012-00122/1
ALFABETO UCRANIANO
https://uk.m.wikipedia.org/wiki/Українська_абетка
(muy completo) https://ru.m.wikipedia.org/wiki/Украинский_алфавит
ALFABETO MANUSCRITO DE UCRANIA. TARAS SEVCHENKO. 1861
https://commons.m.wikimedia.org/wiki/File:Shevchenko_Bukvar_p12.jpg#mw-jump-to-license
LETRA < ï > ALFABETO UCRANIANO
https://uk.wikipedia.org/wiki/Ї
CRÓNICA PRIMARIA. “RELATO DE LOS AÑOS PASADOS“.
Повѣсть времѧньныхъ лѣтъ
Ruso: https://ru.wikipedia.org/wiki/Повесть_временных_лет
Ucraniano: https://uk.wikipedia.org/wiki/Повість_временних_літ
Español: https://es.wikipedia.org/wiki/Crónica_de_Néstor
Inglés: https://en.wikipedia.org/wiki/Primary_Chronicle
Повість минулих літ. Artículo
http://ua-referat.com/Повість_минулих_літ
Povest’ vremennyx let. Página con datos de las copias existentes y vínculos de enlace
Stemma simplificado de las Crónicas
http://xml.coverpages.org/birnbaumPVL.html
DONALD OSTROWSKI. Currículum
http://harvard.academia.edu/DonOstrowski/CurriculumVitae
Donald Ostrowski. Colación interlineal de los textos y Paradosis propuesta.
http://pvl.obdurodon.org/pvl.html
Donald Ostrowski. PDF Colación Interlineal de la PVL
http://hudce7.harvard.edu/~ostrowski/pvl/alpha.pdf
Donald Ostrowski. PDF “Scribal Practices and Copying Probabilities in the Transmission of the PVL”
http://hudce7.harvard.edu/~ostrowski/pvl/scribal.pdf
Donald Ostrowski. Abreviaturas de su Stemma y Colación interlineal.
http://hudce7.harvard.edu/~ostrowski/pvl/abbrev.pdf
Donald Ostrowski. (Stemma de la PVL). Scribal Practices and Copying Probabilities.
http://hudce7.harvard.edu/~ostrowski/pvl/scribal.pdf
Otros estudios sobre la Crónica Primaria
http://medieval.obdurodon.org/sessions/03_Chronicles/
Crónica Primaria. Shakhmatov 1940 pdf
http://lib2.pushkinskijdom.ru/Media/Default/PDF/TODRL/04_tom/Shakhmatov.pdf
Повесть временных лет. Traducción de Likhachev
http://www.krotov.info/acts/12/2/pvl.html
Interpretación de un Estema (Stemma):
https://ecdotica.hypotheses.org/tag/stemma
Relato de los años pasados: según la Crónica Laurenciana. (2005 Español).
Autor: Ángel Luis Encinas Moral Nº de páginas: 416 págs. Editorial: MIRAGUANO ISBN: 9788478132829
Relato de los años pasados. Reconstrucción de la PVL. Traducción a español de Inés García de la Puente.
http://pvl.obdurodon.org/translation/spanish.pdf
Inés García de la Puente.
Tesis Doctoral. Título: “Perspectivas indoeuropeas en la Crónica de Néstor: Análisis comparado de su contenido con el de otras tradiciones indoeuropeas”.
Año de defensa: 2006 Universidad: Universidad Complutense de Madrid
https://slavic.osu.edu/people/garciadelapuente.1
https://www.alexandria.unisg.ch/persons/Ines_Garciadelapuente
http://graecaslavica.ugr.es/pages/eslavo/posgrado/docto_tesis_defendidas
Relatode los años pasados. Anales de la lista Ipátiev. Facsímil de 1871:
http://dlib.rsl.ru/viewer/01003601438#?page=5
Códice Lauretiense o Crónica Laurenciana
https://en.wikipedia.org/wiki/Laurentian_Codex
Original con transliteración y traducción al ruso de todas las páginas:
http://expositions.nlr.ru/LaurentianCodex/_Project/page_Show.php?lang=en
Primera Crónica de la Rus según Códice Lauretiense. (Inglés). The Russian Primary Chronicle – Laurentian Text
http://www.mgh-bibliothek.de/dokumente/a/a011458.pdf
Códice Ipátiev
https://en.wikipedia.org/wiki/Hypatian_Codex
https://uk.wikipedia.org/wiki/Іпатіївський_літопис
https://ru.wikipedia.org/wiki/
Ипатьевская_летопись
http://dlib.rsl.ru/viewer/01003601438#?page=17
Escaneo del códice de una publicación de 1871 Traducción al ucraniano del códice Ipátiev. Consta de 26 páginas: /lit01.htm (introducción de la crónica) y /lit02.htm a /lit26.htm contienen la crónica del año 852 al 1292:
http://litopys.org.ua/litop/lit.htm
http://litopys.org.ua/litop/lit01.htm
Lista Ipátiev
http://litopys.org.ua/ipatlet/ipat.htm
Códice Ipátiev. Índice de nombres personales, geográficos, arqueológicos y etnográficos.
http://litopys.org.ua/litop/lit29.htm
http://litopys.org.ua/litop/lit30.htm
Índice geográfico, arqueológico y etnográfico: aparición del término Kiev y del área circundante en el códice Ipátiev:
http://litopys.org.ua/litop/lit31.htm
Índice de nombres de personajes que aparece en el códice Ipátiev:
http://litopys.org.ua/litop/lit29.htm
Crónicas de Rus según códice Ipátiev en ruso:
http://imwerden.de/pdf/psrl_tom02_ipatjevskaya_letopis_1908.pdf
Crónica de Radziwill
https://en.wikipedia.org/wiki/Radziwiłł_Chronicle
https://uk.wikipedia.org/wiki/
Радзивіллівський_літопис
Crónica de Radziwill Imágenes del original y traducido on-line al ruso:
http://radzivilovskaya-letopis.ru/index.php?id=4#sel
Las 525 páginas del Códice Radziwill:
https://commons.wikimedia.org/wiki/Category:Radzivill_Chronicle
502 páginas del facsímil del Códice Radziwill:
http://chronologia.org/rare/radzivil/index.html
Crónica de Galitzia-Volinia
https://uk.wikipedia.org/wiki/Галицько-Волинський_літопис
SOBRE LOS ORÍGENES DE RUSIA Y LA CRÓNICA DE NÉSTOR [PDF]
HTTP://REVISTAS.USAL.ES/INDEX.PHP/STUDIA_H_HISTORIA_MEDIEVAL/ARTICLE/VIEWFILE/4501/4517
Copistas o amanuenses
https://es.wikipedia.org/wiki/Imprenta
Proyecto Izbornyk
Izbornyk es un proyecto de internet de la biblioteca de la antigua literatura ucraniana siglos IX al XVIII. Fuentes primarias e interpretación. Funciona desde el 21 de agosto de 2001. Contiene una colección de obras monumentales en la historia rutena, Hetmanato cosaco y Ucrania. Contempla nueve temas principales: Crónicas, lingüística, historia, literatura antigua de Ucrania, Taras Shevchenko, Ciencias Políticas, estudios literarios, gramaticales y léxicos, mapas históricos.
ON LINE Códices
ON LINE Códice de Radziwill con traducción al ruso.
http://radzivilovskaya-letopis.ru/index.php?id=4#sel
ON LINE Códice Lauretiense con transliteración y traducción al ruso.
http://expositions.nlr.ru/LaurentianCodex/_Project/page_Show.php?lang=en
ON LINE Códice Ipátiev.
Con traducción al ucraniano. Consta de 26 páginas: /lit01.htm (introducción de la crónica) y /lit02.htm a /lit26.htm contienen la crónica del año 852 al 1292:





































